Livro Preciso Saber Se Estou Indo Bem

Informação completa Livro Preciso Saber Se Estou Indo Bem.

Resenha Vem Comigo Karma Brown Minha Vida Literária

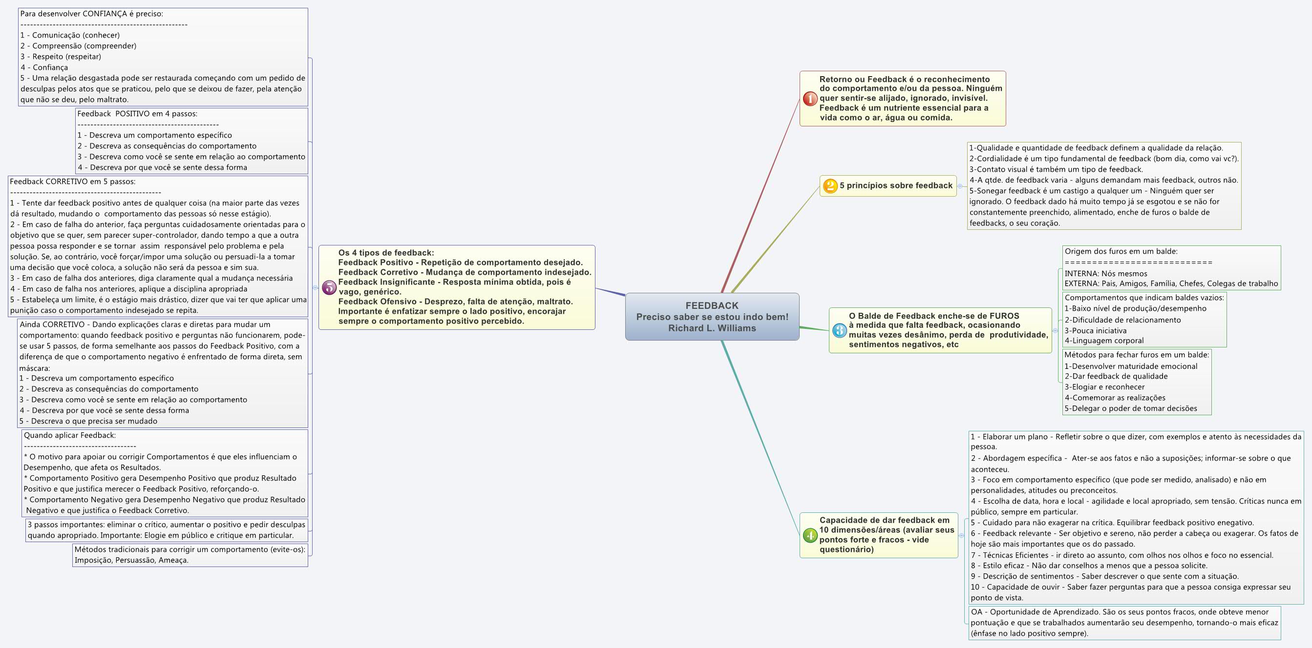
Feedback Preciso Saber Se Estou Indo Bem Richard L

As Práticas Do Feedback Copy

5 Dicas De Como Você Deve Ler A Bíblia El Shaddai

O Que Todo Bom Programador Precisa Saber Tiago Gouvêa

Preciso Saber Se Estou Indo Bem 9788575421901 Livros Na

Encontre livro preciso saber se estou indo bem aqui. Administrador blog Resenhas de Livros 2019 compartilha informações e imagens relacionadas ao livro preciso saber se estou indo bem que estamos procurando do compartilhamento de recursos.

A Importância Do Feedback

Livros E Revistas Zona Sul São Paulo Página 2 Olx

Como Escrever Um Livro 10 Passos Para Ser Bem Sucedido

Turbine Sua Carreira Estante Virtual

Feedback

Preciso Saber Se Estou Indo Bem Sextante

Livro Preciso Saber Se Estou Indo Bem Nas Lojas Americanascom

Preciso Saber Se Estou Indo Bem Richard L Williams

Preciso Saber Se Estou Indo Bem Saraiva

Preciso Saber Se Estou Indo Bem Por Richard Williams 12minutos

Resenha Vem Comigo Karma Brown Minha Vida Literária

Como Aprender Cálculo I Ii E Iii Sem Dificuldades Vivendo

Preciso Saber Se Estou Indo Bem Trabalhos De Casa October

Preciso Saber Se Estou Indo Bem 9788575421901 Livros Na

Preciso Saber Se Estou Indo Bem Saraiva

Abaixo estão as fotos do livro preciso saber se estou indo bem que o administrador Resenhas de Livros blog 2019 coletou.


Subscribe to receive free email updates:

0 Response to "Livro Preciso Saber Se Estou Indo Bem"

Post a Comment